常用的射频收发机架构:超外差结构、直接变频/零中频架构和直接射频采样
No1 超外差结构 Superheterodyne Architecture
目前大多数的无线通信系统都选用了超外差结构,比如在2G,3G和4G通信系统中,我们最常见的就是这种超外差收发机。这种结构相较于其他结构来说有着比较好的性能表现。但在5G上,更常用的是结构更简单的零中频结构。
我们首先来了解一下超外差架构的历史。它是在一战期间和刚结束时Edwin Howard Armstrong发明的,并于 1918 年获得专利。这个人最牛逼的地方是,当时还在读高中时,就开始研究无线电,在他位于纽约扬克斯 (Yonkers) 的父母家中竖起了一根 125 英尺高的无线电桅杆,以接收当时微弱的无线电信号。1912 年还在上大学时,他发明了基于 Lee de Forest 三端音频管的反馈电路,提供了第一个可用的电放大器,并于 1913 年提交了再生接收器的专利,并且在1918年发明了超外差接收机,同时发明了FM广播。

说到超外差架构,可能很多同学对”超外差“这个词不是很理解。我也是一直纳闷,为什么叫外插,是不是还有内插。外差这个词是Reginald Aubrey Fessenden在1901年提出来的,他将混频产生新的信号的想法称为”外差“,并且给出了具有一次混频结构的接收机架构称为外差接收机,如下图所示:它需要一个混频器将调制的射频信号带入调制的中频信号,该信号应用于 I/Q 解调器,将调制的低中频带入零中频的基带。

Armstrong 对外差接收机进行了改进,发明了超外差接收机。超外差,就是具有两次和两次以上混频结构的接收机,如下图所示。在超外差接收机中,需要两个混频器将调制的射频信号变成调制的中频信号。第一个混频器将 RF 信号带入高 IF 信号,而后一个混频器将高 IF 信号带入低 IF 信号。这适用于 I/Q 解调器,它将低中频信号变为零中频基带信号。提到混频,大家就比较熟悉了:当接收机从天线接收到的信号与本地振荡器产生的信号一起输入到混频器中得到中频信号,或者在发射机中将中频信号混频为射频信号的过程就是超外差。在超外差结构中,我们通过混频器,将信号进行变频。这个变频的过程可能不止发生一次,超外差架构会有多个中频频率和中频模块。

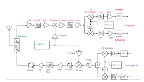
了解了外差和超外差的基本结构外,我们介绍在无线通信系统中常用的超外差收发机的结构图,下图所示。在超外差接收机链路中,通常包括射频RF部分,中频IF部分和基带BB部分。

接收器的 RF 部分包括作为频率预选器的双工器、低噪声放大器 (LNA)、RF 带通滤波器 (BPF)、作为混频器前置放大器的 RF 放大器和 RF-to-中频下变频器(混频器)。
下变频器之后是一个 IF 放大器 (FA),然后是一个 IF BPF,用于通道选择和抑制不需要的混频产物。
I/Q 解调器是第二个频率转换器,它将信号频率从 IF 下变频到 BB。解调器包含两个混频器,它将 IF 信号转换为 I 和 Q 信号——即两个 90" 相移的 BB 信号。低通滤波器 (LPF) 在每个通道的 I 和 Q 中跟随混频器,以滤除不需要的混频产物并进一步抑制干扰。滤波后的 I 和 Q BB 信号由 BB 放大器放大,然后 ADC 将放大后的 BB 信号转换为数字信号,以便在数字基带中进一步处理。与超外差接收机类似,超外差发射机也由BB、IF、BB三部分组成。
中频部分的增益控制大概占整个增益控制范围的 75% 或更多。在这种无线电架构的模拟 BB 部分中实现增益控制的情况很少见。其原因是接收器或发射器中的 BB 部分具有 I 和 Q 两个通道,并且很难在 BB 增益变化范围内将 I 和 Q 通道幅度不平衡保持在允许的容差内。
No.2 直接变频/零中频架构 Direct Conversion (Zero-IF)
上文介绍了具有混频模块的超外差接收机,那是不是不用混频模块也可以,于是射频科学家在1980年左右开始使用直接变频的无线电收发机。直接变频意味着射频信号不需要经过中频阶段直接进入I/Q解调,变换到基带信号,中间不产生中频信号,因此也叫做零中频接收机,如下图所示。

如图所示,LO(本地振荡器)频率设置为所需要的频率,因此接收信号直接转换为基带 I(同相)和 Q(正交相位)信号。在此架构中,DAC 和 ADC 均以基带采样频率运行。基于这种零中频架构的收发器称为 零中频收发器。
直接变频架构具有许多优越的特性,接收机接收到的射频信号无需经过中频阶段直接到I/Q解调器,进入基带部分,这样就减少了超外差架构里面昂贵的中频模块,比如混频器和中频滤波器,所以这部分的成本和尺寸都可以缩小,零中频架构更容易集成在一块RFIC中。
No3 直接射频采样 RF Sampling
更进一步,我们是否可以进行直接射频采样,将数字信号直接采样成射频信号进行发射接收?当然这取决于AD/DA的转换速率,如果直接能达到射频熟虑,那这个未尝不可。并且AD/DA的转换速率也在不断提高,主要半导体公司的模数转换器(ADC)和数模转换器(DAC)的采样速率比十年前的产品快了好几个数量级。例如,2005年,世界上速度最快的12位分辨率ADC采样速率为250 MS/s;而到了2018年,12位ADC的采样率已经达到6.4 GS/s。由于这些性能的提高,转换器可以直接数字化RF频率的信号,并为现代通信和雷达系统提供足够的动态范围。

上图就是直接射频采样的接收机架构,仅由低噪声放大器、适当的滤波器和ADC组成。图2中的接收器不需要使用混频器和LO;ADC直接数字化RF信号并将其发送到处理器。在这个架构中,您可以通过数字信号处理(DSP)实现接收器的许多模拟组件。例如,您可以使用直接数字转换(DDC)来隔离终端信号,而不需要使用混频器。此外,在大多数情况下,除了抗混叠或重建滤波器之外,您还可以使用数字滤波替换大部分模拟滤波。
由于不需要模拟频率转换,直接RF采样接收器的整体硬件设计要简单得多,从而能够实现更小的组成结构和更低的设计成本。
结尾
除了上文提到的几种常见的射频收发架构,还有很多,比如处于超外差和零中频之间的中和架构——低中频架构,以及我们很早就接触到但是尚未称为现实的软件无线电SDR架构,也许有一天,在无线移动基站应用中,我们能够看到真正的软件无线电。
参考文献
http://www.sciencedirect.com/topics/engineering/direct-conversion-receiver
http://www.rfwireless-world.com/Terminology/Zero-IF-Architecture-based-Transceiver.html
http://www.rfwireless-world.com/Terminology/heterodyne-receiver-versus-homodyne-receiver.html
http://www.ni.com/zh-cn/innovations/white-papers/18/advantages-of-direct-rf-sampling-architectures.html
http://www.sciencedirect.com/topics/engineering/conversion-architecture
http://www.techplayon.com/revising-superheterodyne-transceiver-radio-architecture-design-considerations-image-issue-resolution/
http://www.microwaves101.com/encyclopedias/superheterodyne-receivers#:~:text=A%20superheterodyne%20receiver%20contains%20a%20combination%20of%20amplification,different%20frequencies%20together%2C%20resulting%20in%20a%20%22beat%22%20frequency.
http://www.microwaves101.com/encyclopedias/microwave-hall-of-fame-part-i#fessenden
http://www.microwaves101.com/encyclopedias/microwave-hall-of-fame-part-i#armstrong










关注微博
关注微信
关注公众号
关注抖音号