-

即使MOSFET尺寸停止发展,摩尔定律也不会终结
近日,美国加州大学圣塔芭芭,美国IBM研究实验室,法国格勒诺布尔大学,中国台湾台机公司,日本东京大学 ,韩国三星先进技术研究院和美国英特尔公司的研究人员在《Nature》杂志发表了一篇题为“The future transistors”的论文。 -

我国首个多基线干涉SAR全球测绘系统成功在轨应用
据报道近日,我国"宏图一号"商业遥感卫星搭载的、由中国科学院空天信息创新研究院研制的合成孔径雷达(SAR)系统,在国际上首次获得星载单航过多基线干涉SAR高精度地形测绘数据产品,标志着我国首个多基线干涉SAR全球测绘系统成功在轨应用。 -

新的“量子标尺”可用于测量和探索这莫阿量子物质的奇异特性
石墨烯是一种由碳原子构成的超薄材料,其原子以六边形的模式,连接成网格模式。这些只有单原子厚的二维(2D)材料,具有非凡的性能。当将两层或以上的石墨烯网格堆叠起来,并将它们相互扭转一定角度时,这些材料就会呈现出许多的奇异特性。根据扭转角度的不同,它们可以突然产生磁场,成为零电阻的超导体,或成为完美的绝缘体。这些经过了扭转的石墨烯材料,也被称为莫阿量子物质(moiré quantum matter)。最近,一个国际研究团队在《科学》杂志上发表了一项新的研究,表明他们开发出了一种新的“量子标尺”(quantum ruler),可用于测量和探索这些莫阿量子物质的奇异特性。 -

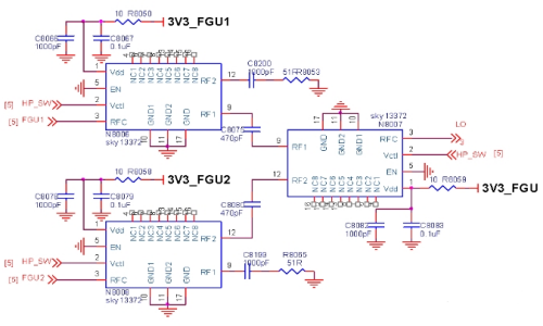
PA视讯科技微波小课堂_射频电路设计中电阻的小用心
今天PA视讯科技微波小课堂和大家分享一下电路设计中的小细节相信大家在很多设计中看到过一些很“奇怪”的设计 -

[技术前沿]Science Advances:仿生纳米纤维棱柱强湿摩擦新机制
近日,北京航空航天大学机械学院陈华伟团队在《Science Advances》上发表仿生湿摩擦机制新发现,论文题为“Nanofiber embedded bioinspired strong wet friction surface”,陈华伟教授、张力文为通讯作者,博士生郭雨润为第一作者。界面湿粘附湿摩擦普遍存在于生物及机电器件,尤其随着精准医疗的发展,以可穿戴柔性电子为代表的生机接触界面湿粘附规律及其调控机制受到高度关注。前期,研究团队表征分析了树蛙脚垫微纳六棱柱阵列表面上的液膜自碎化、自吸附行为规律,揭示了密排棱柱结构表面上均匀液膜形成及强湿摩擦机制(Adv. Sci. 2020, 7(20): 2001125),进一步通过梯度棱柱结构实现对湿摩擦的调控(Adv. Funct. Mater. 2022, 32(47): 2205804),为生/机界面湿粘附摩擦增效提供了新方法。然而,在摩擦过程中柔性微纳结构的变形显著影响着纳米液膜稳定性,极易导致边界摩擦失效,降低摩擦力,如何长时间维持界面纳米液膜的稳定性成为进一步增强湿摩擦的关键问题。




关注微博
关注微信
关注公众号
关注抖音号